恭喜逸充入福建省发布数字经济百项应用

2020-10-15

10月12日,在第三届数字中国建设峰会数字福建分论坛上,省数字办在前期面向全省广泛征集,并组织专家进行充分论证的基础上,正式发布135项数字经济应用场景。

分行业看

人工智能领域30项、大数据领域26项、物联网领域22项、平台经济领域20项、5G领域12项、区块链领域10项、工业互联网领域7项、卫星应用领域6项、数字丝路领域2项。

分类型看

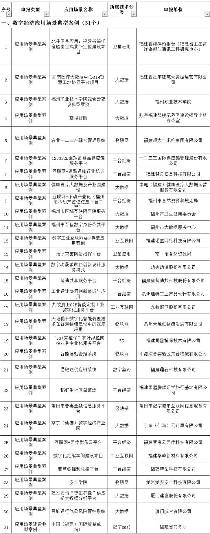
一是数字经济应用场景典型案例,共31项,这部分场景具有较高技术水准、完整解决方案、相对成熟应用模式,具备可复制性和示范推广性。其中具有代表性的有“鼓楼智脑”“东南医疗大数据中心BIM智慧工地协同平台项目”“中国(福建)国际贸易单一窗口”“福建省海洋渔船固定式北斗示位建设项目”等。

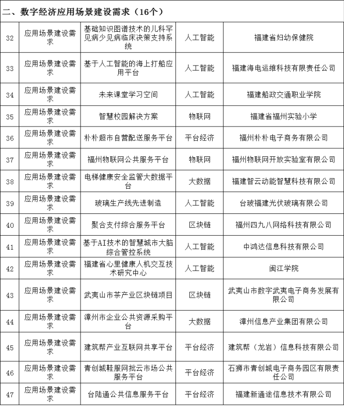
二是数字经济应用场景建设需求,共16项,这部分场景主要是数字经济新技术、新产品、新模式应用落地的建设需求,着力解决经济发展、社会治理、民生服务等重点领域中的痛点、难点、堵点问题。单个场景建设投资规模均在1000万元以上。其中具有代表性的有“基于知识图谱技术的儿科罕见病少见病临床决策支持系统”“基于人工智能的海上打船应用平台”“智慧校园解决方案”“福州物联网公共服务平台”等。

三是数字经济优秀应用技术、产品和解决方案,共88项,这些技术和解决方案具有技术先进、性能优异、应用前景好的特点,具有相关自主知识产权。其中具有代表性的有“SAA智能化车辆救援共享经济平台”“政务中台之数据中台”“基于教育大数据的成果导向教育管理平台”“基于高分辨率区域遥感空间信息综合应用平台”等。

省数字办相关负责人表示

福建省将以海纳百川、开放兼容的创新理念和态度,以务实的政策支持,诚挚邀请全国数字经济企业来福建对接项目、投资兴业。

➥一是重点扶持一批数字经济应用场景项目,在同等条件下优先安排省数字经济发展专项扶持资金,定期组织开展优秀案例宣传推广活动,加快推动形成一批具有全国影响力的“福建样板”。

➥二是有序开发一批数据产品和数据服务,以社会需求迫切、关注度高的场景应用为突破口,加快推动公共数据开发利用,建立健全公共数据资源开发利用管理制度体系。

➥三是培育壮大一批数字经济龙头企业,加大政策、资金、项目扶持,在细分领域培育一批专精特新“小巨人”和“单项冠军”企业,力争更多数字经济龙头企业进入全国行业百强。

福建省“数字经济百项应用场景”名单